Tak Lagi Pegal Tarik Kopling, Yamaha Kembangkan Transmisi Semi Otomatis

JAKARTA, vozpublica.id – Yamaha sedang mengembangkan transmisi semi otomatis yang akan diterapkan pada jajaran motor sport. Rencananya, teknologi itu akan dipasang pada motor dua silinder berkapasitas 690 cc, Yamaha MR-07 dan YZF-R7.
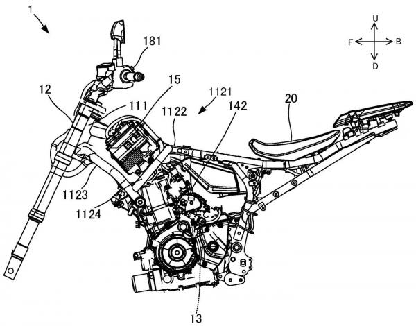
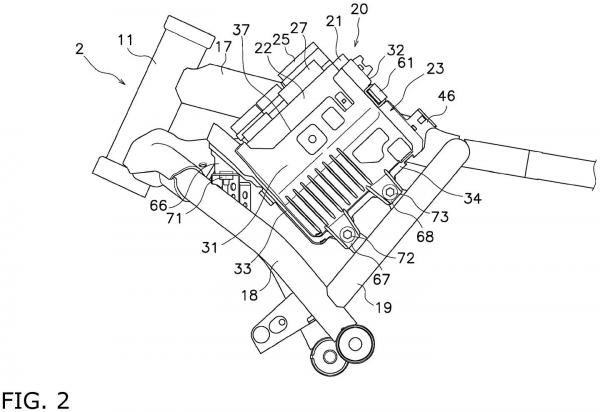
Baru-baru ini, Cycle World, sebuah media roda dua terkemuka asal Eropa, mengungkapkan gambar paten yang didaftarkan Yamaha. Semua dokumen dan ilustrasi ini menunjukkan sistem Yamaha menggunakan pengaturan semi-otomatis yang relatif sederhana.
Cara kerjanya melepaskan tuas kopling dari stang kiri dan tuas persneling dari pijakan kaki kiri. Tuas kopling dan pedal transmisi akan diganti ke tombol yang ada di setang kiri, sehingga pengendara hanya tinggal menekan tombol jika ingin mengganti gigi.
Sebagai informasi, sistem transmisi semi otomatis ini bukan sesuatu yang baru bagi produk Yamaha. Berdasarkan gambar paten, cara kerjanya mirip dengan sistem ACC-S yang digunakan pada Yamaha FJR1300 model keluaran 2006.
Moge tersebut dibekali dengan kemampuan ubahan sistem transmisi keduanya full otomatis. Pengendara hanya perlu menekan tombol untuk menaikkan atau menurunkan gigi tanpa perlu menarik tuas kopling dan menginjak pedal transmisi.
Pada teknologi yang sedang dikembangkan, Yamaha menempatkan aktuator di bagian luar gearbox. Sementara modul kontrol secara efisien mengubah penekanan tombol menjadi perpindahan gigi pada rangka.
Gambar tersebut menunjukkan sistem yang digunakan pada MT-07 dan YZF-R7, sehingga kemungkinan sistem tersebut juga dapat digunakan pada sepeda lain yang bermesin 690cc dua silinder, seperti Yamaha Tenere 700 dan Tracer 7 di masa depan.